
2025年4月25日,中國互聯網協會數據安全與治理工作委員會(以下簡稱“工作委員會”)第二屆第一次全體成員會議在京召開。工業和信息化部網絡安全管理局副局長劉伯超、中國互聯網協會副理事長兼常務副秘書長陳家春、中國互聯網協會副理事長黃澄清出席會議并講話,來自中國信通院、中國軟件評測中心、國家工信安全中心、電子四院、中國電信、中國移動、中國聯通、清華、北航、騰訊、阿里、華為、360、奇安信、金杜、中銀等近90家成員單位代表及30多位專家出席了會議。會議由中國互聯網協會副秘書長戴煒主持。
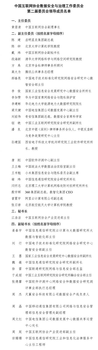
會議審議通過了《中國互聯網協會數據安全與治理工作委員會第一屆委員會工作報告》《中國互聯網協會數據安全與治理工作委員會工作規則(修訂稿)》《中國互聯網協會數據安全與治理工作委員會第二屆委員會選舉辦法(草案)》,宣讀了《中國互聯網協會數據安全與治理工作委員會第二屆委員會組成情況》,選舉產生了工作委員會第二屆委員會主任委員、副主任委員、秘書長。中國互聯網協會副理事長黃澄清當選第二屆委員會主任委員,謝瑋、唐剛、李俊、鈕艷以及本所潘良律師等23名同志當選第二屆委員會副主任委員,江浩潔當選第二屆委員會秘書長,姜春宇、劉行、王墨、魏薇等12名同志當選第二屆委員會副秘書長。

北京中銀(深圳)律師事務所合伙人、中銀反壟斷與競爭政策研究中心主任潘良律師,社會職務包括:深圳市法學會理事;深圳市法學會數字法學研究會秘書長;深圳市律師協會數字經濟委副主任;深圳大學創新發展法治研究院特邀研究員;深圳市市場監督管理局深圳標準專家庫第五批專家成員;廣東省律師協會數字經濟委委員;廣東省法學會反壟斷與反不正當競爭法學研究會理事;廣東省法學會經濟法學研究會理事;中國信通院數據安全推進計劃數安智庫專家成員;信息通信及互聯網行業企業合規師專業技術能力評審組等專家成員;全國兩化融合管理標委會數字經濟標準工作組(TC573/WG9)專家成員;中國互聯網協會數據安全與治理工作委員會專家成員。
主要學術成果包括:《元宇宙法律實務》副主編之一,2023年3月法律出版社出版;《現代企業合規指引》參編作者之一,2023年4月中國政法大學出版社出版。
潘良律師在企業合規、數字經濟、網絡安全與數據合規、競爭與監管、投資并購等業務領域有豐富工作經驗。