
前 言
深圳土地資源稀缺,存量土地開發成為深圳土地開發的重要形式。存量土地開又存在棚改、城市更新、土地整備及城中村改造等多種制度形式,不同制度形式有共性也有個性,共同組成了深圳存量土地開發的路徑。土地開發涉及法律問題眾多,筆者根據從業經驗和研究,嘗試從法律角度厘清不同制度的相關法律問題和要點。
深圳作為我國城市更新制度的發源地,近年來不斷創新開展城市更新活動,2016年市政府辦公廳在《關于加強和改進城市更新實施工作暫行措施》中進一步制定“堅持規劃引領,實現城市更新科學有序發展”的措施政策。2021年3月正式施行的《深圳經濟特區城市更新條例》是我國首部城市更新立法,深圳相關更新機制得到優化,推動土地節約利用,保障城市發展空間,為促進深圳城市更新的健康有序發展提供了強勁助力。
一、城市更新的概述
(一)城市更新的基本定義
城市更新是指政府或其他特定主體對城市建成區內的低效存量建設用地,根據城市規劃和相關規定程序進行改造的活動,包括對舊工業區、舊商業區、舊住宅區、城中村及舊屋村的綜合整治、功能改變或者拆除重建等行為1。
在深圳市,對于“城市更新”的法定含義最早出現于《深圳市城市更新辦法》(2009),在2021年3月1日起正式施行的《深圳經濟特區城市更新條例》中,第二條賦予其最新定義,即指對城市建成區內具有法定情形之一的區域,根據條例規定進行拆除重建或者綜合整治的活動,具體情形包括城市基礎設施和公共服務設施急需完善;環境惡劣或者存在重大安全隱患;現有土地用途、建筑物使用功能或者資源、能源利用明顯不符合經濟社會發展要求,影響城市規劃實施;以及經市人民政府批準進行城市更新的其他情形。
(二)城市更新的基本原則
根據《深圳市城市更新辦法》《深圳經濟特區城市更新條例》第三條的規定,城市更新活動的開展應當遵循以下基本原則:
?政府統籌(引導)原則
?規劃引領原則
?公益優先原則
?節約集約原則
?市場運作原則
?公眾參與原則
(三)城市更新的主要分類
《深圳市城市更新辦法》中將深圳城市更新活動分為三類,即拆除重建類、綜合整治類和功能改變類。其中,“功能改變類”,即按照法定圖則、城市更新單元規劃等已生效規劃,土地用途已發生變化或者在滿足土地功能混合使用相關要求的前提下,對現有建筑物的使用功能進行調整的活動,被《深圳經濟特區城市更新條例》納入“綜合整治類”之中,歸納為兩大類:
1.拆除重建類城市更新:是指通過綜合整治方式難以改善或者消除條例第二條規定的情形,需要拆除全部或者大部分原有建筑物,并按照規劃進行重新建設的活動。
2.綜合整治類城市更新:是指維持現狀建設格局基本不變的前提下,采取修繕、加建、改建、擴建、局部拆建或者改變功能等一種或者多種措施,對建成區進行重新完善的活動。
二、城市更新活動進展的現狀
深圳市城市更新和土地整備局公布了2019年、2020年、2021年1-9月的深圳城市更新進展情況,從2019年度、2020年度的城市更新活動情況對比圖來看,我們可以發現城市更新項目的計劃審批、涉及拆除用地面積、城市更新單元項目簽訂土地出讓合同數量、累計供應用地面積、城市更新土地出讓合同金額均呈現明顯的增長趨勢。
從2019-2021年三年的1-9月同期對比來看,城市更新單元規劃審批涉及拆除面積數據顯著增加,規劃審批項目數量呈增加趨勢,綜合來看2020年在計劃更新審批涉及拆除面積、城市更新單元項目簽訂土地出讓合同數量、合同金額、累計供應用地面積等方面,均為三年同期中的最高值,顯然2020年也是深圳城市更新項目活動較為活躍、開展力度較大的一年。但2021年1-9月的城市更新計劃審批項目僅46項,相比2020年1-9月減少了19項,同比下降了近30%;涉及拆除用地面積為470.1公頃,相比2020年1-9月減少了288.2公頃,同比下降了約38%。
由此可見,深圳城市更新項目新增立項的速度有所放緩,目前城市更新項目進展存在更多是消化已經立項的存量項目之可能,筆者認為這與《深圳經濟特區城市更新條例》施行后城市更新計劃申報要求及法定程序愈發嚴格、實施主體的門檻逐漸提高等實際管理情況是密不可分的,與有關部門提出的“嚴禁大拆大建”等政策精神也有所關聯。
三、城市更新活動的法定程序
(一)城市更新單元計劃制定
一個城市更新項目能否開展,首先要依照法定程序制定及申報單元計劃,并經過審查批準。《深圳經濟特區城市更新條例》第十五條明確了深圳城市更新單元實行的是計劃管理、有效期管理,出現不符合有效期管理規定的,由城市更新部門確認并公告后失效。城市更新單元計劃必須依照城市更新專項規劃和法定圖則等法定規劃制定,包括更新范圍、申報主體、物業權利人更新意愿、更新方向和公共用地等內容。其中,更新方向應當按照法定圖則等法定規劃的用地主導功能確定。
具體而言,城市更新單元計劃的申報需結合更新單元實際情況來確定申報主體:

除前述的申報主體需符合對應要求外,申報單元計劃前,申報主體需組織開展更新改造現狀調研、城市更新單元擬訂、意愿征集、可行性分析等工作。其中,城市更新單元內的權利主體具備城市更新意愿必須符合法定比例要求:
(二)城市更新單元規劃編制
作為城市更新項目實施的規劃依據,城市更新單元規劃必須按照城市更新單元計劃、有關技術規范并結合法定圖則等各項控制要求進行編制,并明確下列城市更新單元的目標定位、更新模式、土地利用、開發建設指標、道路交通、市政工程、城市設計、利益平衡方案等;學校、醫院、養老院、公安派出所、消防站、文化活動中心、綜合體育中心、公交首末站、變電站等公共服務設施建設要求;創新型產業用房、公共住房等配建要求;無償移交政府的公共用地范圍、面積;其他事項等等。
此外,針對已編制的單元規劃進行修改的行為,《深圳經濟特區城市更新條例》第二十二條明確予以限制,除了是由于公共住房、城市基礎設施和公共服務設施建設外,城市更新單元規劃自批準之日起兩年內不得對其強制性內容進行修改。即使修改,也需要經過批準,修改事項屬于非強制性內容的,由區人民政府批準;屬于強制性內容的,則需由市人民政府或者其授權的機構批準。
(三)城市更新實施主體確認
對于合作開發商和權利主體而言,能否被有關部門認定具備實施主體資格,在實踐中是被重點關注的。對于參與城市更新的市場主體,其必須是具有房地產開發資質的企業,舊住宅區城市更新項目應當采用公開、公平、公正的方式選定市場主體,被選定的市場主體應當符合國家房地產開發企業資質管理的相關規定,與城市更新規模、項目定位相適應,并具有良好的社會信譽。
根據《深圳經濟特區城市更新條例》第四十條的規定,城市更新項目拆除范圍內形成單一權利主體或者合作實施主體的,應當向區城市更新部門申請確認實施主體。以拆除重建類城市更新活動為例,結合《深圳市城市更新辦法實施細則》第四十九條的規定,主體申請時需要提供項目實施主體資格確認申請書、申請人身份證明文件、城市更新單元規劃確定的項目拆除范圍內土地和建筑物的測繪報告、權屬證明及抵押、查封情況核查文件、申請人形成或者作為單一主體的相關證明材料以及其他相關文件資料。其中申請人形成或者作為單一主體的相關證明材料,包括明確要求的收購房產付款憑證、搬遷補償安置協議等等詳細的證明文件。
根據《深圳市城市更新辦法實施細則》的流程要求,申請人提交申請后,由區城市更新職能部門在10個工作日內核查認定,對于符合條件并確認實施主體的,在項目現場、深圳特區報或者深圳商報及區政府或者本部門網站,就申請人提供的土地、建筑物權屬情況及單一主體的形成情況進行公示,時間不少于7日。通過公示且無異議或異議不成立之后,雙方簽訂實施監管協議并核發實施主體確認文件。
(四)原有建筑物拆除和不動產權屬注銷登記
城市更新項目實施主體獲得資格確認后,基于獲得批準的城市更新單元規劃而組織制定更新單元的實施方案,實施主體根據確定的更新單元實施方案中對于搬遷及建筑物拆除進度安排,組織和協調方案的落實,實施主體簽訂項目實施監管協議并辦理備案手續后,按照規定對原有建筑物進行拆除。
根據《深圳經濟特區城市更新條例》第四十三條的規定,建筑物拆除后,由物業權利人或者其委托的實施主體依法辦理不動產權屬注銷登記手續。在《深圳市城市更新辦法實施細則》第五十三條第二款中還明確規定了申請房地產權屬證書注銷時需提供的一系列材料,如提供房地產權屬證書、項目實施主體確認文件、對應的搬遷補償安置協議、建筑物已拆除確認文件等等。
(五)國有建設用地使用權出讓
完成不動產權屬注銷登記后,實施主體先按照城市更新單元規劃要求向政府無償移交公共用地,然后申請以協議方式取得更新單元規劃確定的開發建設用地使用權,并簽訂國有建設用地使用權出讓合同,合同中應當明確城市更新單元規劃和項目實施監管協議的相關內容。此外,結合《深圳經濟特區城市更新條例》第四十條的規定,城市更新活動涉及產業項目的,實施主體還應與區產業主管部門簽訂產業發展監管協議,明確監管要求,此協議須作為土地使用權出讓合同的附件。簽訂國有建設用地使用權出讓合同后,城市更新項目拆除范圍內容的原土地使用權自動終止,出讓后的土地使用權期限重新起算。
(六)開發建設
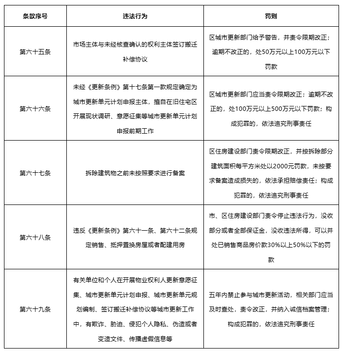
實施主體在拆除建筑物并辦理完成注銷登記、受讓國有建設用地使用權等手續后,對所申報的城市更新地塊進行開發建設。在開展開發建設活動前過程中,市場主體應當注意嚴格按照規定完成協議簽訂、計劃申報、意愿征集、備案等各項法定程序,否則需根據《深圳經濟特區城市更新條例》第六十五至六十九條的規定承擔相應的法律責任。
四、小結
《深圳經濟特區城市更新條例》是對深圳城市更新制度的創新與發展。在其施行后,深圳的城市更新活動在全新的政策環境下進入一個有序的階段,不僅在城市更新項目類別上實現整合,在法定程序上有了更明確清晰的指引,而且逐步提高的實施門檻也讓城市更新活動有了更規范合理的監管。同時,隨著城市更新的深入推進,市場運作、公眾參與等原則下各相關主體加入,涉及多個利益主體平衡,多重法律關系交織,多種糾紛事由發生,監管政策要求的進一步嚴格,審核立項速度放緩,讓城市更新活動仍面臨不小挑戰,需要我們對城市更新制度和其中的法律問題進一步深入探究。
參考文獻
1耿卓、于鳳瑞:《我國城市更新的土地法制保障——以確權為中心》,載《土地法制科學》2018年第2卷第1期,第100頁。
律師介紹